CONTENTS:
PARTS IDENTIFICATION ..................................................................... 3
CONTROL PANEL ................................................................................ 3
BUTTON INSTRUCTION ...................................................................... 4
REMOTE CONTROL ............................................................................ 5
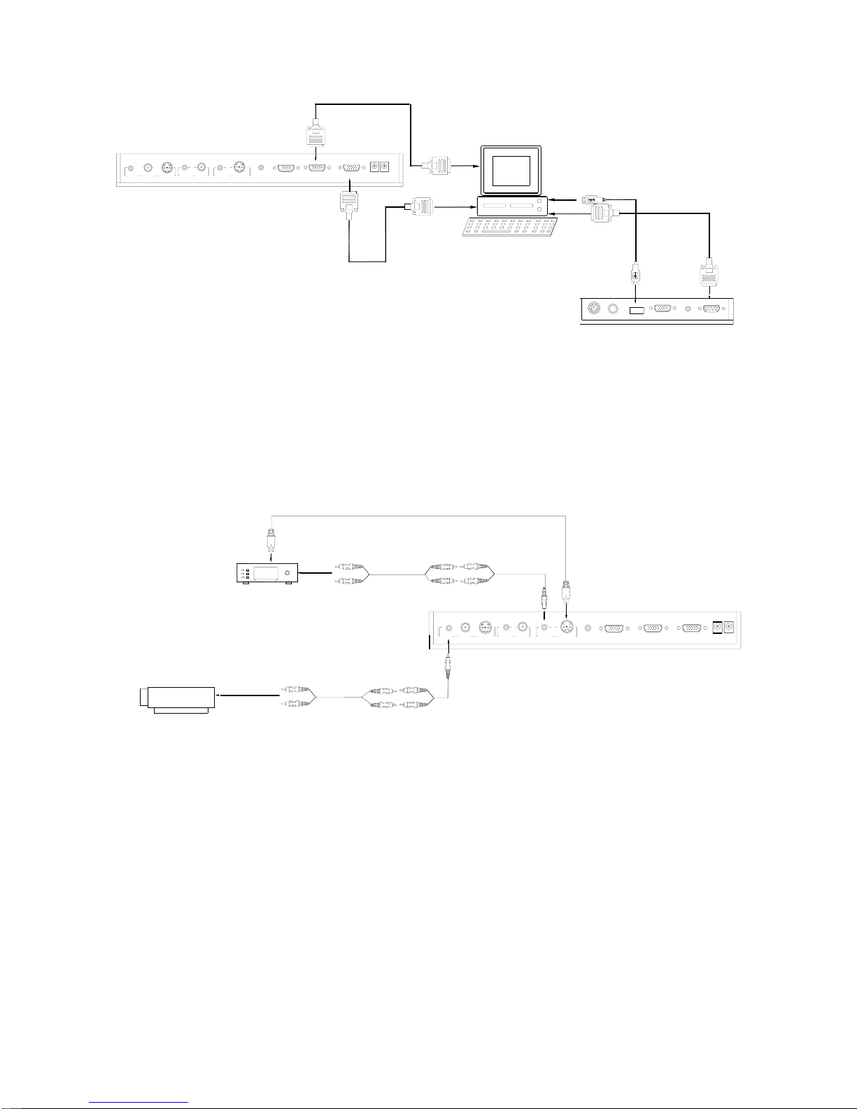
CONNECTIONS.................................................................................... 6
BASIC PREPARATIONS....................................................................... 7
OUTPUT MODE AND VERTICAL FREQUENCY (60Hz) .....................11
PAL VIDEO OUTPUTS.........................................................................11
INSTALLING VISUALISER SOFTWARE .............................................11
USB CAPTURE FOR MAC COMPUTER............................................ 13
WORKING ON THE STAGE ............................................................... 13
WORKING OUTSIDE THE STAGE..................................................... 13
LIGHT.................................................................................................. 14
ADJUSTING IMAGE SIZE .................................................................. 14
WORKING WITH NEGATIVES ........................................................... 14
FOCUSING ......................................................................................... 15
FREEZING IMAGE ............................................................................. 15
BRIGHTNESS ADJUSTMENT ............................................................ 15
WHITE BALANCE ADJUSTMENT ...................................................... 15
AUTO ADJUSTMENT ......................................................................... 15
TEXT/IMAGE MODE........................................................................... 16
COLOR AND B&W MODE SWITCH ................................................... 16
SWITCHABLE VIDEO INPUTS........................................................... 16
SWITCHABLE RGB INPUTS .............................................................. 16
PROJECTOR ON/STANDBY .............................................................. 16
PROJECTOR INPUTS SELECTION................................................... 17
IMAGE REVERSION........................................................................... 17
IMAGE SPLIT...................................................................................... 17
DYNAMIC/STATIC MODE SWITCH.................................................... 17
TITLE FUNCTION............................................................................... 18
IMAGE SAVE AND RECALL ............................................................... 18
INFRARED REMOTE CONTROL ....................................................... 18
IMAGE SCROLLING (Optional) .......................................................... 18
2