
717L/717R 817L/R/LS/LSR
WINDOW DOOR A/B 9CD1613900 ACRYL 1 1
WINDOW DOOR A/B 9CD1614000 ACRYL 1 1
COVER DOOR A/B 9CD0410200 MIPS 1 1
COVER DOOR A/B 9CD0410300 MIPS 1 1
DOOR FRAME A/B 9CD1809400 ABS 1 1
DOOR FRAME A/B 9CD1809500 ABS 1 1
4 SPRING DOOR EJECT L 9CD30078L0 SUS D0.8 1 1
5 SPRING DOOR EJECT R 9CD30078R0 SUS D0.8 1 1
6 KNOB VOLUME 9CD1334400 ABS 1 1
7 KNOB EQ 9CD1334600 ABS 1 1
8 KNOB OPEN 9CD1335900 ABS 1 1
9 KNOB FUNCTION 9CD1334300 ACRYL CLEAR 4 4
10 KNOB MODE 9CD1334900 ABS 1 1
11 KNOB SUPER 9CD1334500 ABS 1 1
12 KNOB DISC 9CD1334200 ACRYL MILKY 1 1
13 KNOB REC 9CD1334700 ABS 1 1
14 WINDOW FLT 9CD1613700 ACRYL 1 1
15 BRKT.SIDE 9CD2412900 ABS 1.5GR 2 2
16 DECO VR 9CD1002400 MIPS 1 1
17 COVER LED 9CD0409700 MIPS WHITE 1 1
18 WINDOW DECO 9CD1613800 ACRYL SMOG 1 1
GUIDE FLT 9CD2505900 AMI-317L,AMI-717L 1 -
GUIDE FLT 9CD2505600 AMI-817L,AMI-917L - 1
20 PANEL FRONT 9CD0305900 MIPS 1 1
21 DAMPER ASSY 9CDM029800 ABS/ACETAL 2 2
22 LOCKER ASSY 9CDM029900 ABS/ACETAL 2 2
CASS.DECK(A/S) 9CD6007000 S/S ADR-2138MW 1 1
CASS.DECK(A/S) 9CD6006800 S/S ADR-2136SW - -
24 HOLDER PCB DECK 9CD2303600 MIPS 16.5GR(AMI-917L) 2 2
25 CD DECK MECHA. 9CD6006900 DCC-01B 1 1
26 HEAT SINK 9CD4402800 BSP 0.5T 1 1
27 DOOR CD 9CD1809300 MIPS 1 1
CHASSIS BOTTOM 9CD0607100 AMI-717L,AMI-817L,AMI-917L 1 1
CHASSIS BOTTOM 9CD0607500 AMI-317L - -
HEAT SINK 1 9CD4404500 AL - -
HEAT SINK 3 9CD4404600 AL 1 -
HEAT SINK 5 9CD4404700 AL - 1
HEAT SINK 7 9CD4404300 AL - -
30 HEAT SINK P 9CD4404200 AL T2.0 - -
31 CUSHION FOOT 9CD4207700 URETHAN FOAM RUBBER 2 2
COVER BACK 9CD0409801 MIPS 1 -
COVER BACK 9CD0409803 MIPS - 1
COVER BACK 9CD0409804 MIPS - -
33 WINDOW TOP 9CD1612900 ACRYL SMOG - 1
COVER TOP 9CD0409600 MIPS 1 -
COVER TOP 9CD0409100 MIPS - 1
35 COVER SIDE L 9CD0409200 MIPS 1 1
36 COVER SIDE R 9CD0409300 MIPS 1 1
37 DECO TOP 9CD1002200 ACRYL CLEAR - 1
38 BRKT.PCB A 9CD2413100 SECC 1.0T - -
39 FILTER LED 9CD4700700 PC 0.15T 1 1
40 PLATE FLT 9CD0909800 PVC SHEET T1.0 2 -
41 PLATE FUNCTION 9CD0910000 PVC SHEET T0.5 1 1
42 BADGE DAEWOO 9CD1500900 ABS HOT STAMPING 1 1
43 BRKT.HEAT TR. 9CD2413900 SUS T0.4 - -
44 HOLDER AC CORD 9CD2303300 ABS 4.0GR 1 1
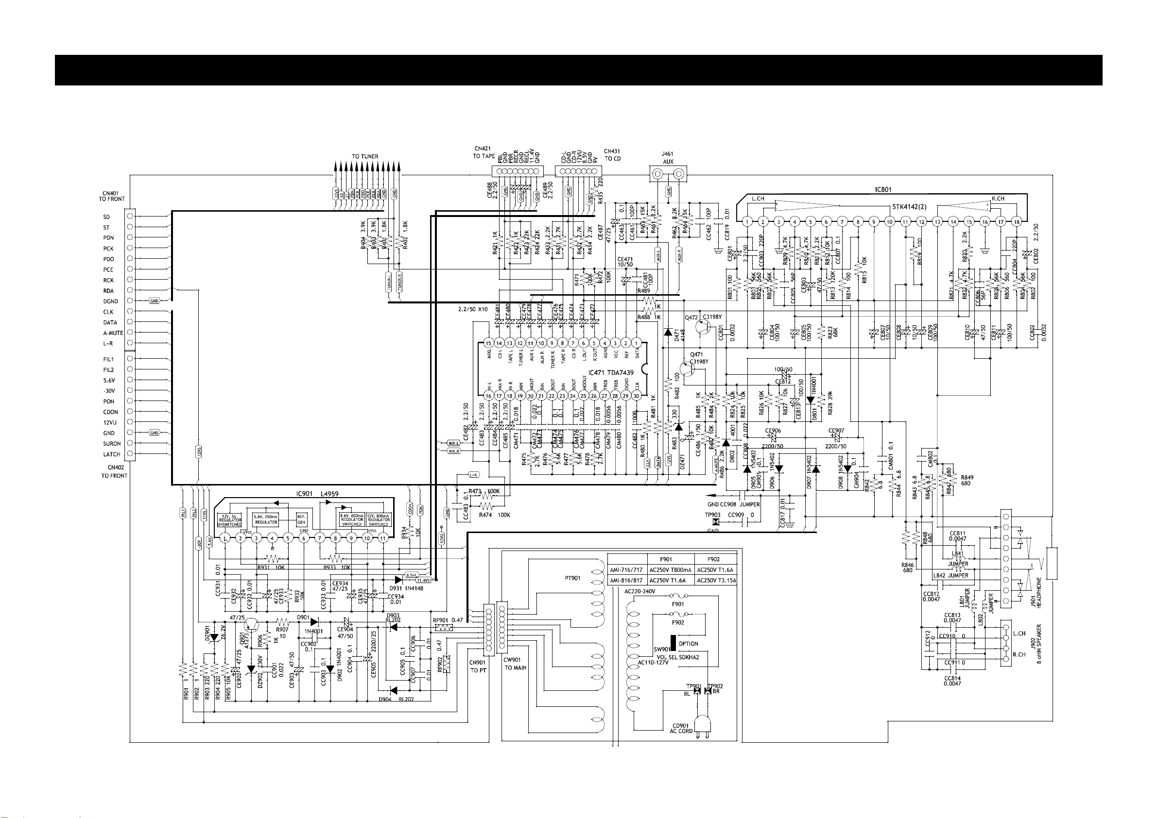
PCB MAIN 9CD6574900 AMI-917L - -
PCB MAIN 9CD6575200 AMI-317L - -
PCB MAIN 9CD6575300 AMI-717,817L 1 1
P2 PCB POWER 9CD6575000 AMI-917L - -
PCB FRONT 9CD6575100 AMI-917L - -
PCB FRONT 9CD6575600 AMI-817L - 1
PCB FRONT 9CD6575900 AMI-317,717L 1 -
P4 PCB CD 9CD6574800 AMI-317,717,817,917L 1 1
P5 PCB DECK 9CD6573400 AMI-917L - -
P6 PCB LED 9CD6574801 AMI-817L,AMI-917L - 1
S1 SCREW TAPTTITE 7173261011 TT2 BIN 2.6X10 MFZN 12 12
S2 SCREW TAPTTITE 7173301012 TT2 BIN 3.0X10 BK 35 37
S3 SCREW TAPTTITE 7173301212 TT2 BIN 3.0X12 BK 7 7
S4 SCREW TAPTTITE 7173400611 TT2 BIN 4X6 MFZN 8 8
S5 SCREW TAPTTITE 7173300611 TT2 BIN 3X6 MFZN - -
W1 WASHER SCREW 9CD3102400 TT2 BIN 3X10 + D14 2 2
Q'ty
23
28
34
DescriptionParts Name Parts Code
1
2
29
No.
3
32
P3
P1
19