3 4
Module Installation
1.Turn off all power to the unit.
2. Make all necessary jumper selections.
3. Position module in front of any desired module bay opening, making sure that the module
is right-side up.
4. Slide module onto card guide rails. Make sure that both the top and bottom guides are
engaged.
5. Push the module in to the bay until the faceplate contacts the unit’s chassis.
6. Use the two screws included to secure the module to the unit.
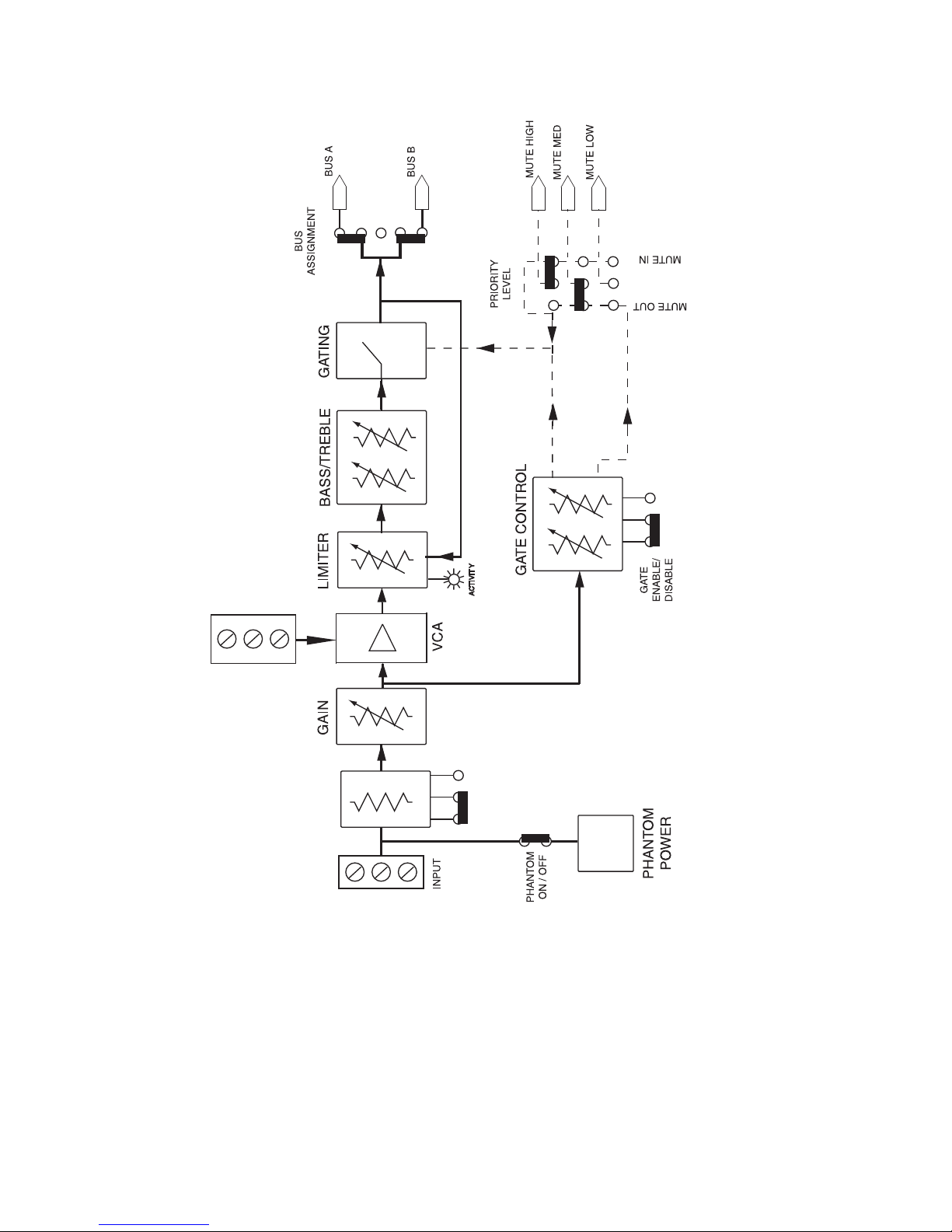
Input Wiring
Balanced Connection
Use this wiring when the source equipment
supplies a balanced, 3-wire output signal.
Connect the shield wire of the source signal
to the "G" terminal of the input. If the "+"
signal lead of the source can be identified,
connect it to the plus "+" terminal of the input. If the source lead polarity cannot be identified,
connect either of the hot leads to the plus "+" terminal. Connect the remaining lead to the minus
"-" terminal of the input.
Note: If polarity of the output signal versus the input signal is important, it may be necessary to
reverse input lead connections.
Unbalanced Connection
When the source device provides only an
unbalanced output (signal and ground),
the input module should be wired with
the "-" input shorted to ground (G).The
unbalanced signal's shield wire is con-
nected to the input module’s ground and
the signal hot wire is connected to the
"+" terminal. Since unbalanced connections do not provide the same amount of noise immunity
that a balanced connection does, the connection distances should be made as short as possible.
Attenuation (dB)
Control Voltage Input (Volts DC)
Input level can be controlled by an external DC voltage source, which must be able to supply
up to 1mA of current to the LMR1S.The attenuation level is linear with voltage. 4.5V or
greater = 0 dB of attenuation (full volume) and 0V > 80 dB of attenuation. Distance from the
source should be kept to 200 feet or less.
The CS+ terminal is not used in this configuration.
IMPORTANT: Maximum voltage input should be limited to +10V.