en_BA_O200_IO-Link_V1.docx 2/34 Baumer Electric AG
15.08.2018/ Frauenfeld, Switzerland
Content
1Sensors covered by this manual ................................................................................................3
2IO-Link Introduction .....................................................................................................................3
2.1 SIO / DI Mode Mode.......................................................................................................................3
2.2 IO-Link Communication Mode ........................................................................................................4
2.2.1 Cyclic data ......................................................................................................................................4
2.2.2 Acyclic data.....................................................................................................................................4
2.3 IO-Link Device Description (IODD).................................................................................................5
2.4 Off-Line Parametrization.................................................................................................................5
2.5 Adjustable switching sensor (AdSS) ..............................................................................................5
3Sensor in the IO-Link Communication Mode.............................................................................6
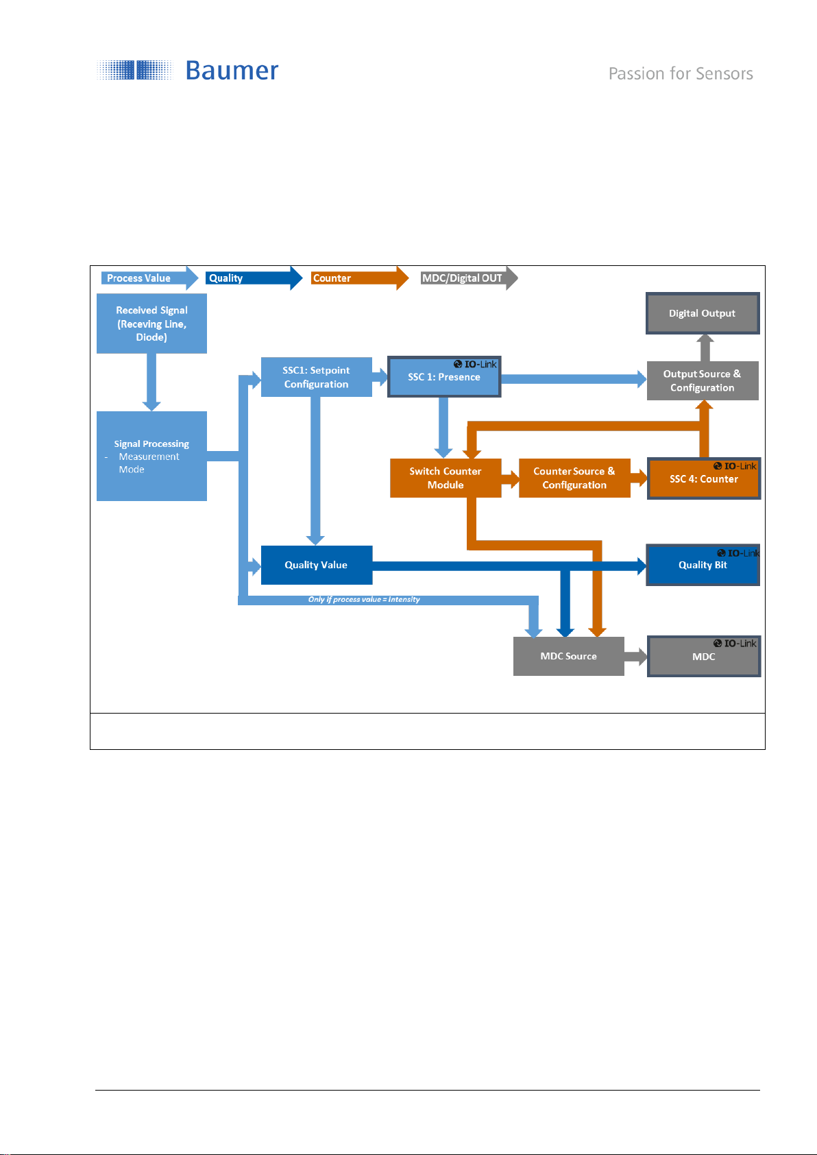
3.1 Signal Path .....................................................................................................................................6
3.2 Process Data ..................................................................................................................................7
3.2.1 Process Data-In ..............................................................................................................................7
3.2.2 Process Data-Out ...........................................................................................................................8
4Parameter ......................................................................................................................................9
4.1 System Commands ........................................................................................................................9
4.2 Measurement Data Channel (MDC) ...............................................................................................9
4.2.1 Measurement Values......................................................................................................................9
4.2.2 Switch Counts...............................................................................................................................10
4.2.3 MDC Source .................................................................................................................................10
4.2.4 MDC Descriptor ............................................................................................................................10
4.3 Configuration - Switching Signal Channel (SSC) .........................................................................11
4.3.1 Setpoints SP .................................................................................................................................11
4.3.2 SSC Configuration ........................................................................................................................12
4.3.3 Timefilter .......................................................................................................................................15
4.3.4 Counter / SSC4.............................................................................................................................18
4.4 Signal Processing .........................................................................................................................20
4.4.1 Measurement Mode (Only O200.G, S).........................................................................................20
4.5 Input/Output Settings....................................................................................................................20
4.5.1 Switching Output...........................................................................................................................20
4.6 Local User Interface .....................................................................................................................21
4.6.1 Local Teach Settings.....................................................................................................................21
4.6.2 Indication LEDs.............................................................................................................................24
4.7 Quality Parameters.......................................................................................................................25
4.8 Device Access Locks....................................................................................................................25
5Teach Commands .......................................................................................................................26
5.1 Teach Channel Selection, TPO & Teach Status ...........................................................................26
5.2 Static.............................................................................................................................................27
5.2.1 Single Point Mode: 1-Point Teach ................................................................................................29
5.2.2 Single Point Mode: 2-Point Teach (Only O200.G, O200.R) .........................................................30
5.2.3 Window Mode: Window Teach (Only O200.G) .............................................................................30
5.3 Dynamic (Only O200.G, O200.R).................................................................................................31
5.3.1 Dynamic in Single Point Mode......................................................................................................31
5.3.2 Dynamic in Window Mode (Only O200.G) ...................................................................................32
6Diagnosis.....................................................................................................................................32
6.1 Device Status................................................................................................................................32
6.2 Device Temperature......................................................................................................................32
7Glossar ........................................................................................................................................33