- 8 -
Example:
:
To insert character “A” before the third digit(3)
Make the decoded data: 12A3456789
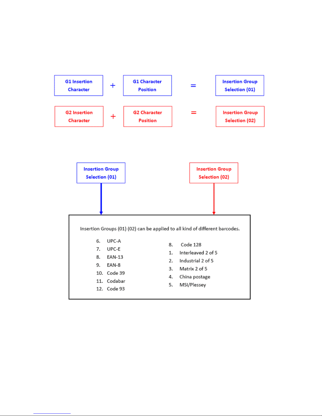
How to set up a character you want to insert
(1) Scan Start Configuration barcode
(2) Scan “G1 Insertion character”
(3) Scan “4” and “1” from FULL ASCII Table
(4) Scan Confirm configuration barcode
(5) Scan End configuration barcode
How to set up position you wish to place the character
(6) Scan Start Configuration barcode
(7) Scan “G1 Character Position”
(8) Scan “0” and “3” from FULL ASCII Table (which presents the position)
(9) Scan Confirm configuration barcode
(10) Scan End configuration barcode
How to set up insertion for code 39
Go to chapter 3.5 (code 39)
(11) Scan Start Configuration barcode
(12) Scan “Insert group selection” bar code
(13) scan “0” and “1” from FULL ASCII Table
(which presents the group- 01 you just set up previously)
(14) Scan Confirm configuration bar code
(15) Scan End configuration barcode